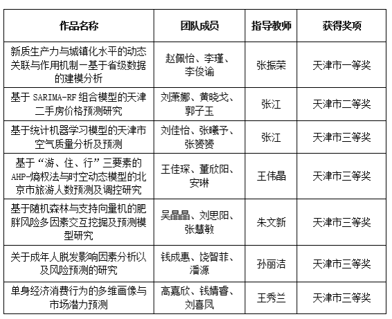
近日,2025年第十一届全国大学生统计建模大赛成绩揭晓,我校基础科学学院教师指导22支本科生队伍参加此赛事,最终获得天津市一等奖1项,天津市二等奖1项,天津市三等奖5项。

全国大学生统计建模大赛由中国统计教育学会联合教育部高等学校统计学类专业教学指导委员会、全国应用统计专业学位研究生教育指导委员会主办,是教育部全国普通高校大学生学科竞赛的入榜赛事。大赛旨在大学生中倡导学习统计、应用统计的良好氛围,促进关注经济社会热点难点问题,适应大数据时代高校及统计部门对统计人才的培养要求,提高大学生数据挖掘、数据分析、运用统计方法及计算机技术处理数据的能力。
本届大赛以“统计创新应用 数据引领未来”为主题,于2025年2月正式启动, 历经6个月的时间,全国共有885所院校,30941支队伍提交论文,92823名大学生参赛。
我院教师已连续四年指导全校学生参加全国大学生统计建模大赛,均获得优异成绩,不仅体现了学生们扎实的专业知识和强大的建模能力,更是我院在人才培养方面践行“以赛促学、以赛促教”理念的重要成果。